Past Issue in 2016

Volume: 6, Issue: 15

left

Dec

20

Dec

5

Nov

20

Nov

5

Oct

20

Oct

5

Sep

20

Sep

5

Aug

20

Aug

5

Jul

20

Jul

5

Jun

20

Jun

5

May

20

May

5

Apr

20

Apr

5

Mar

20

Mar

5

Feb

20

Feb

5

Jan

20

Jan

5

right

Biochemistry

Quantification of Chitinase Activity in Fusarium oxysporum

Quantification of Chitinase Activity in Fusarium oxysporum

Carmen Ruiz-Roldan Carmen Ruiz-Roldan
M. Isabel G. Roncero M. Isabel G. Roncero
13832 Views
Aug 5, 2016
Fungal morphogenetic development requires modification and plasticity of the cell wall, which implies synthesis and remodelling of its components, including chitin and glucan. Thus chitinase and glucanase activities are crucial for cell-wall biogenesis and cell division. Quantification of chitinase activity might be useful to identify structural defects that could negatively influence growth and morphogenesis of some filamentous fungi like Fusarium oxysporum, which produces both intracellular and secreted chitinases. The chitinolytic enzymes are categorized based on their enzymatic action on chitin substrates. Endochitinases are defined as the enzymes catalyzing the random cleavage at internal points in the chitin chain. Exochitinases catalyze the progressive release of acetylchitobiose or N-acetylglucosamine from the non-reducing end of chitin, and thus, are referred to as chitobiosidase and β-N-acetylglucosaminidase, respectively. Here we describe a simple method to easily purify chitinases in order to compare both endo- and exo-chitinase activity of different F. oxysporum strains. The protocol can be adapted to any fungal species.
Analytical Gel Filtration for Probing Heavy Metal Transfer between Proteins

Analytical Gel Filtration for Probing Heavy Metal Transfer between Proteins

SD Steffen Lorenz Drees
Mathias Lübben Mathias Lübben
11133 Views
Aug 5, 2016
Heavy metals can cause damage to biomolecules such as proteins and DNA in multiple ways. Cells therefore strive for keeping intracellular (heavy) metal ions bound to specific proteins that are capable of handling detoxification, export or integration as cofactors. Metal binding proteins usually provide specific coordination sites that bind certain ions with ultrahigh affinity, with the thermodynamic driving force being the stability of organometallic complexes. However, the metal binding properties of these proteins can be highly variable. Therefore the transfer of specific ions between separate proteins or even between distinct binding sites located on one and the same protein does not always follow affinity gradients, but depends on particular protein interactions that are difficult to predict. We established a method suitable to probe metal transfer between two proteins, provided the proteins are amenable to purification and in vitro handling. It consists of the loading with metals, the co-incubation and the separation of metal-exchanging proteins with subsequent determination of bound metal content. The method is exemplified by experimental data of ours probing the transfer of copper(I) between the membrane-extrinsic metal binding domain MBD2 and the transmembrane domain of CopA, a copper export ATPase from Escherichia coli (Drees et al., 2015).

Cell Biology

Mouse Liver Mitochondria Isolation, Size Fractionation, and Real-time MOMP Measurement

Mouse Liver Mitochondria Isolation, Size Fractionation, and Real-time MOMP Measurement

TR Thibaud T. Renault
Mark P.A Luna-Vargas Mark P.A Luna-Vargas
Jerry E. Chipuk Jerry E. Chipuk
13065 Views
Aug 5, 2016
The mitochondrial pathway of apoptosis involves a complex interplay between dozens of proteins and lipids, and is also dependent on the shape and size of mitochondria. The use of cellular models in past studies has not been ideal for investigating how the complex multi-factor interplay regulates the molecular mechanisms of mitochondrial outer membrane permeabilization (MOMP). Isolated systems have proven to be a paradigm to deconstruct MOMP into individual steps and to study the behavior of each subset of MOMP regulators. In particular, isolated mitochondria are key to in vitro studies of the BCL-2 family proteins, a complex family of pro-survival and pro-apoptotic proteins that directly control the mitochondrial pathway of apoptosis (Renault et al., 2013).In this protocol, we describe three complementary procedures for investigating in real-time the effects of MOMP regulators using isolated mitochondria. The first procedure is “Liver mitochondria isolation” in which the liver is dissected from mice to obtain mitochondria. “Mitochondria labeling with JC-1 and size fractionation” is the second procedure that describes a method to label, fractionate by size and standardize subpopulations of mitochondria. Finally, the “Real-time MOMP measurements” protocol allows to follow MOMP in real-time on isolated mitochondria. The aforementioned procedures were used to determine in vitro the role of mitochondrial membrane shape at the level of isolated cells and isolated mitochondria (Renault et al., 2015).
Cell Tracer Violet and CellTracker Red CMTPX Staining of Purified Mature Plasmodium-infected Red Blood Cells

Cell Tracer Violet and CellTracker Red CMTPX Staining of Purified Mature Plasmodium-infected Red Blood Cells

HS Henrique Borges da Silva
CT Carlos Eduardo Tadokoro
MD Maria Regina D’Império Lima
11351 Views
Aug 5, 2016
Efficient staining methods to identify Plasmodium-infected red blood cells (iRBCs) are crucial to discriminate precisely the immune cells responsible for their elimination from circulation. Here, we describe the protocol for the purification of iRBCs and their subsequent staining with the vital dyes Cell Tracer Violet (CTV) or CellTracker Red CMTPX (CMTPX), both of which readily diffuse into cells and bind covalently to intracellular amines. The iRBCs stained by using this protocol were used in ex vivo phagocytosis assays, to determine the ability of splenic dendritic cells of phagocytizing these parasites (Borges da Silva et al., 2015).
A Live-imaging, Heat Shock-inducible System to Measure Aux/IAA Degradation Rates in Planta

A Live-imaging, Heat Shock-inducible System to Measure Aux/IAA Degradation Rates in Planta

JG Jessica M. Guseman
JN Jennifer L. Nemhauser
BM Britney L. Moss
10838 Views
Aug 5, 2016
An emerging theme in biology is the importance of cellular signaling dynamics. In addition to monitoring changes in absolute abundance of signaling molecules, many signal transduction pathways are sensitive to changes in temporal properties of signaling components (Purvis and Lahav, 2013). The phytohormone auxin regulates myriad processes in plant development. Many of these require the nuclear auxin signaling pathway, in which degradation of the Aux/IAA repressor proteins allows for transcription of auxin-responsive genes (Korasick et al., 2015). Using a heterologous yeast system, we found that Aux/IAAs exhibit a range of auxin-induced degradation rates when co-expressed in isolation with F-box proteins (Havens et al., 2012). Subsequent studies connecting signaling dynamics to plant growth and development confirmed that Aux/IAAs show similar differences in plants (Guseman et al., 2015; Moss et al., 2015). Here, we describe in detail the use of a heat-shock-inducible fluorescence degradation system to capture Aux/IAA degradation in real time in live plant roots. By employing this method, we were able to obtain high Aux/IAA expression and avoid the dampening long term effects of turnover, feedback and silencing. Degradation was dependent on the presence of an Aux/IAA degron and rates increased in response to exogenous auxin.

Immunology

In vivo DCs Depletion with Diphtheria Toxin and MARCO+/MOMA1+ Cells Depletion with Clodronate Liposomes in B6.CD11c-DTR Mice

In vivo DCs Depletion with Diphtheria Toxin and MARCO+/MOMA1+ Cells Depletion with Clodronate Liposomes in B6.CD11c-DTR Mice

HS Henrique Borges da Silva
CT Carlos Eduardo Tadokoro
MD Maria Regina D’Império Lima
11727 Views
Aug 5, 2016
To evaluate precisely the relative roles of different splenic phagocytic cells during an immune response, efficient methods for the depletion of specific populations are needed. Here, we describe the protocols for the depletion of splenic dendritic cells (DCs) by human diphtheria toxin (DTx) treatment in target mice (which express the human DTx receptor in all CD11c+ DCs) and for the specific depletion of MARCO+/MOMA-1+ marginal zone macrophages (MZMΦs) with clodronate liposomes (ClLip) treatment (when a small dose of ClLip is ministered, MZMΦs preferentially uptake ClLip, and clodronate is released inside those cells causing apoptosis-mediated cell death). These protocols are adaptations from previous works (Jung et al., 2002; McGaha et al., 2011), and were used to evaluate the respective roles of DCs and of MZMΦs during the acute phase of experimental blood-stage malaria infection (Borges da Silva et al., 2015).

Microbiology

A Highly Efficient Method for Measuring Oxygen Consumption Rate in Fusarium graminearum

A Highly Efficient Method for Measuring Oxygen Consumption Rate in Fusarium graminearum

DG Daniel Gebhard
JB Jakob Bönnighausen
JB Jörg Bergemann
WS Wilhelm Schäfer
Jörg Bormann Jörg Bormann
10925 Views
Aug 5, 2016
The filamentous ascomycete Fusarium graminearum is the causal agent of Fusarium head blight, a devastating disease of cereals with a worldwide distribution. Fusarium graminearum infections result in a quantitative yield reduction by impairing the growth of the kernels, and a qualitative reduction by poisoning the remaining kernels with mycotoxins toxic to animals and humans. The colonization of wheat florets by phytopathogenic fungus requires high-efficiency energy generation in the mitochondria (Bönnighausen et al., 2015). Mitochondrial activity in microorganisms can be measured using the oxygen consumption rate (OCR) method. Here we describe a method for the assessment of fungal respiration using an XF24 extracellular flux analyzer. The Seahorse XF Analyzer is a microplate-based respirometer which measures oxygen consumption by changes in the fluorescence of immobilized fluorophores (Gerencser et al., 2009). Multiple mitochondrial parameters can be measured by the application of mitochondrial substrates and inhibitors which are injected automatically during the assays via ports (Divakaruni et al., 2014). The experimental work-flow involves the inoculation with conidia and the application of specific inhibitors of mitochondrial functions. The analysis of fungal respiration represents a valuable tool that complements classical phenotypic screenings.
Antifungal and Zearalenone Inhibitory Activity of Ocimum sanctum L. Essential Oil on Fusarium graminearum Determined by UHPLC and RT-qPCR

Antifungal and Zearalenone Inhibitory Activity of Ocimum sanctum L. Essential Oil on Fusarium graminearum Determined by UHPLC and RT-qPCR

Naveen Kumar Kalagatur Naveen Kumar Kalagatur
ND Nirmaladevi Dhamodaran
Chandranayaka Siddaiah Chandranayaka Siddaiah
Venkataramana Mudili Venkataramana Mudili
MS Murali Harishchandra Sreepathi
10672 Views
Aug 5, 2016
Fusarium graminearum has been given special attention in the context of agricultural commodities due to its ability to grow in diverse climatic conditions, and to produce different mycotoxins including zearalenone (ZEA) and type-B trichothecenes, which cause ill health effects on humans, animals and plants. The application of synthetic antifungal agents for the control of F. graminearum result in negative health impacts in livestock and humans and the upsurge of resistant organisms as well. Therefore, there is a need to propose proper food grain management practices, including the application of herbal antifungal and mycotoxin controlling agents, to reduce the growth of toxigenic F. graminearum as well as the production of ZEA in agricultural commodities. Ocimum sanctum also known as Holy Basil or Tulsi is widely used as a medicinal plant in Ayurveda. The current protocol demonstrates to quantify the antifungal activity of O. sanctum L. essential oil (OSEO) as reflected by the decreased F. graminearum growth and ZEA production. Antifungal activities of OSEO are carried out by micro well dilution method and further validated quantitatively by scanning electron microscopic methods. Effects of OSEO on ZEA production is analysed by Quantitative reverse transcription PCR (RT-qPCR) and Ultra high performance liquid chromatography (UHPLC) methods from a broth culture of F. graminearum. Anti-mycotoxic efficacy of OSEO is assessed directly on F. graminearum inoculated maize grains. The protocol efficiently assessed the activity of OSEO as an herbal antagonistic agent against fungal infestation and ZEA production by F. graminearum. The protocol can be used to test a wide variety of herbal compounds for antifungal activity against F. graminearum or with modifications on other mycotoxigenic fungi, an important intervention in food safety and processing industries where the fungal infestation is a major concern.

Molecular Biology

Generation of IgG-Fc Glycovariants Using Recombinant Glycosidases and Glycosyltransferases

Generation of IgG-Fc Glycovariants Using Recombinant Glycosidases and Glycosyltransferases

IQ Isaak Quast
MM Michael A. Maurer
JL Jan D. Lünemann
13308 Views
Aug 5, 2016
The immunoglobulin G (IgG) fragment crystallizable (Fc) domain contains a single, highly conserved asparagine 297 (N297) glycosylation site in the CH2 domain, which is buried within the hydrophobic core of each of the two heavy chains. The biantennary core glycan structure, composed of 2 N-acetylglucosamine (GlcNAc) and 3 mannose residues, can be further decorated with fucose, bisecting GlcNAc and terminal GlcNAc, galactose, and sialic acid. Presence or absence of distinct residues can alter IgG effector functions such as antibody-dependent cell-mediated cytotoxicity (ADCC) or complement-dependent cytotoxicity (CDC). Here, we provide a protocol for the generation of IgG-Fc de-galactosylated, galactosylated, de-sialylated and sialylated IgG antibodies using recombinant glycosidases and glycosyltransferases.
Target Gene Inactivation in Cyanobacterium Anabaena sp. PCC 7120

Target Gene Inactivation in Cyanobacterium Anabaena sp. PCC 7120

Kangming Chen Kangming Chen
Huilan Zhu Huilan Zhu
Liping Gu Liping Gu
Shengni Tian Shengni Tian
Ruanbao Zhou Ruanbao Zhou
10890 Views
Aug 5, 2016
Anabaena sp. strain PCC 7120 has long served as a model organism for investigating N2-fixation, photosynthesis, and various plant-type metabolic pathways and biofuel production, as well as cellular differentiation (Xu et al., 2008, Halfmann et al., 2014, Golden and Yoon, 2003). Since more than 30,000 sequenced bacterial genomes are currently available (Land et al., 2015), specific gene inactivation and analyses of the corresponding mutant’s phenotype have become powerful tools in elucidating the function of a target gene. Here we describe a protocol to inactivate a target gene in Anabaena sp. PCC 7120 using a single-crossover approach. This approach requires only one-step cloning of an internal fragment of a target gene into an integrative vector to produce a cargo plasmid. Upon a single crossover (homologous recombination) between the cargo plasmid and the Anabaena chromosome, the endogenous target gene is disrupted by generating 3’- and 5’-deleted fragments. This gene inactivating protocol is based on an integrative vector pZR606 (Chen et al., 2015), which may be broadly applied to gene inactivation in other cyanobacterial species as well as other prokaryotic organisms.
Capillary Electrophoresis in Hydroxyethylcellulose Solutions for the Analysis of dsDNA, dsRNA, and siRNA

Capillary Electrophoresis in Hydroxyethylcellulose Solutions for the Analysis of dsDNA, dsRNA, and siRNA

CL Chenchen Liu
YY Yoshinori Yamaguchi
XD Xiaoming Dou
9944 Views
Aug 5, 2016
Capillary electrophoresis (CE) is identified as a promising technology for the study of nucleic acid molecules because of its high efficiency, high throughput with automation and integration. Compared to the traditional method of slab gel electrophoresis (SGE), the advantages of CE cannot be emphasized more. Most of CE process, including sample injection, detection and data analysis, is able to be automated which will save great labor for industrial and research labs. CE used the separation channel with micrometer-scale diameter, so the joule heat is easy to be dissipated during electrophoresis. Thus high separation voltage (> 100 V/cm) is allowed in CE while in SGE (usually ~10 V/cm) it usually causes severe band broadening. Because the band broadening is restrained efficiently in CE, it is capable of detecting minute samples and becoming more sensitive than SGE. The advantage of allowing high voltage consequently speeds up the CE separation and yields a better throughput compared to SGE. CE costs less reagents, for example buffer solutions, sieving matrix, dye reagents etc. In addition, the micrometer-scale channel is easy to be integrated with upstream and downstream sample treatment units, forming a lab on a chip. This merit of CE already attracted considerable interests among researchers from various areas.The difficulties of CE involve filling the gels (agarose or cross-linked polyacrylamide) into the capillary tube. Also, the reproducibility and the life-time of the gel-capillary are limited. But the small-diameter capillary allows to use replaceable polymer solutions, which can efficiently prevent the convection of the separation buffer. Polymer solutions are easier to be filled into the capillary and yield more stable separations. Thus, those difficulties are resolved by doing capillary polymer electrophoresis (CPE), which is going to be described in this protocol.Several separation modes, for example, capillary gel electrophoresis (CGE), CPE, capillary zone electrophoresis (CZE), capillary isotachophoresis (CITP) and so on, have been developed for analysis of different kinds of molecules. Here, we introduce the protocol for CPE in detail, which is for the separation of dsDNA, dsRNA (including siRNA) molecules. Polymer solutions are filled into the capillary as a sieving matrix for double strand nucleic acids separation. Hydroxyethylcellulose (HEC) polymer is employed as the sieving polymer in this case. A home-built CE system is described in detail.

Neuroscience

Acute Live/Dead Assay for the Analysis of Toxic Effects of Drugs on Cultured Neurons

Acute Live/Dead Assay for the Analysis of Toxic Effects of Drugs on Cultured Neurons

NS Noa Sadeh
EO Efrat Oni-Biton
Menahem Segal Menahem Segal
13787 Views
Aug 5, 2016
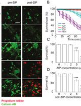
The primary culture of central nervous system (CNS) neurons is a popular test system for a rapid, quantitative and reliable assessment of the effects of drugs on central neurons. Consequently, studies on the excitotoxicity of NMDA activation and on intracellular calcium handling machineries with respect to ischemic damage to the brain as well as neurodegenerative diseases have been highly productive (Ankarcrona et al., 1995). This created the need to establish a standard method for assessment of neurotoxicity. Several methods are currently being used, including LDH leakage and MTT assays (Mosmann, 1983; Decker and Lohmann-Matthes, 1988). We have used another common method for assessing acute cell death, the dead/live assay (Slepian et al., 1996). It provides a precise time and concentration evaluation of the process of cell death following exposure to a toxic substance, in our case, zeta-inhibitory peptide (ZIP), previously proposed to act as a selective PKM-zeta antagonist (Ling et al., 2002; Pastalkova et al., 2006; Sadeh et al., 2015). In this assay, we load cells with Calcein-AM, which, upon penetration into live neurons, is converted from a non-fluorescent compound into a highly fluorescent green fluorophore. Subsequently, we expose the neurons to different concentrations of ZIP for various durations, in the presence of propidium iodide (PI) which penetrates dead cells, and count red/green fluorescent cells. This method allows us to examine which cells were alive before, and died after exposure to the toxic substance as well as the time course of cell death.

Plant Science

EST-SSR Analysis and Cross-species Transferability Study in Lavandula

EST-SSR Analysis and Cross-species Transferability Study in Lavandula

Ayelign M. Adal Ayelign M. Adal
ZD Zerihun A. Demissie
SM Soheil S. Mahmoud
10289 Views
Aug 5, 2016
The genus Lavandula comprises of several economically important lavender species that are mainly cultivated worldwide for essential oil production. Identification of lavender species and their cultivars has been a huge bottleneck in lavender industries due to lack of appropriate identification mechanisms. Recent advances in modern technologies would help to address these identification issues through development of potential molecular markers, including simple sequence repeats (SSRs). SSRs can be developed from specific species, and can be potentially used for related species, which lack the source sequences to develop species-specific SSRs. Here, we describe the guidelines and steps of identifying and analyzing SSRs from expressed sequence tag (EST) sequences of lavender species. We also detail the validation procedures of selected EST-SSRs in distinguishing source (donor) species as well as related species.

Stem Cell

Neurosphere Co-culture Assay

Neurosphere Co-culture Assay

Fanny Ehret Fanny Ehret
Steffen Vogler Steffen Vogler
GK Gerd Kempermann
14737 Views
Aug 5, 2016
The hippocampal niche is one of two areas in the brain where stem cells reside. In this neurogenic niche, stem cells can be found in close proximity to astrocytes and in contact with microvessels consisting of pericytes and endothelial cells. To study the regulatory interplay of this complex niche network in a simplified in vitro model, we established a co-culture system. We investigate the formation of neurosphere under different co-culture conditions by using primary niche cells. Here, we describe the isolation procedure for primary niche cells culture of astrocytes, endothelial cells and pericytes/smooth muscle cells from mouse brain. These niche cells are co-cultured (by hanging inserts) with freshly isolated stem and precursor cells from the adult hippocampus to study the influence of soluble factors. This method is used to investigate factors and cell types regulating stem cell behavior in a niche-like environment.
Bone Marrow Mesenchymal Stem Cells Adhesion Assay

Bone Marrow Mesenchymal Stem Cells Adhesion Assay

ZY Zhigang Yang
RX Ran Xiao
11799 Views
Aug 5, 2016
Mesenchymal stem cells (MSCs) are widespread in adult organisms and involved in tissue maintenance and repair as well as in the regulation of hematopoiesis and immunologic responses. As cell adhesion play important roles in cell interactions and signaling, to thoroughly evaluate the adhesion ability of MSCs is of vital importance to clarify the mechanism of self-renewal, proliferation, activation and migration of MSCs in different microenvironments. Based on the method by Siler et al., 2000, we revised the protocol in order to provide details on how to evaluate the adhesion ability of MSCs from bone marrow (BMSCs) on extracellular matrix (ECM) protein laminins. The current protocol can also be easily translated to MSCs with other treatments or ECMs such as collagens, fibronectin, etc.