发布: 2026年03月05日第16卷第5期 DOI: 10.21769/BioProtoc.5629 浏览次数: 14
评审: Anonymous reviewer(s)

相关实验方案

将Miniprep制备的大肠杆菌K12菌株质粒DNA转化为可用于植物遗传转化的根癌农杆菌EHA105细胞的简单可靠方法
Beenzu Siamalube [...] Steven Runo
2025年01月05日 2390 阅读
Abstract
The emergence of antimicrobial resistance and the persistence of Klebsiella pneumoniae biofilms represent significant challenges to public health. Hermetia illucens (HI) larvae are considered a sustainable reservoir of novel bioactive compounds. This protocol details a method for extracting fatty acids from HI larvae fat (AWME3 fraction) and studying their effects on multidrug-resistant and hypervirulent Klebsiella pneumoniae strains. Effects are evaluated by crystal violet and ethidium bromide uptake assays, motility assays (swimming, swarming, and twitching), minimal biofilm inhibitory and eradication concentration tests (MBIC/MBEC) for single, mixed, and mature biofilms, light, fluorescence, and scanning electron microscopy imaging, and microbial adhesion to solvents (MATS). This protocol offers a reliable methodology for evaluating the anti-biofilm and anti-virulence properties of natural compounds.
Key features
• A reproducible protocol for extracting fatty acids from Hermetia illucens larvae fat (AWME3).
• A comprehensive set of assays to assess biofilm inhibition and eradication in multidrug-resistant and hypervirulent Klebsiella pneumoniae.
• Combines light, fluorescence, and scanning electron microscopy to visualize biofilm structure and fatty acid–induced morphological changes.
• Includes microbial adhesion to solvents (MATS) analysis for evaluating cell surface hydrophobicity in relation to biofilm formation.
Keywords: Hermetia illucens (黑水虻)Graphical overview
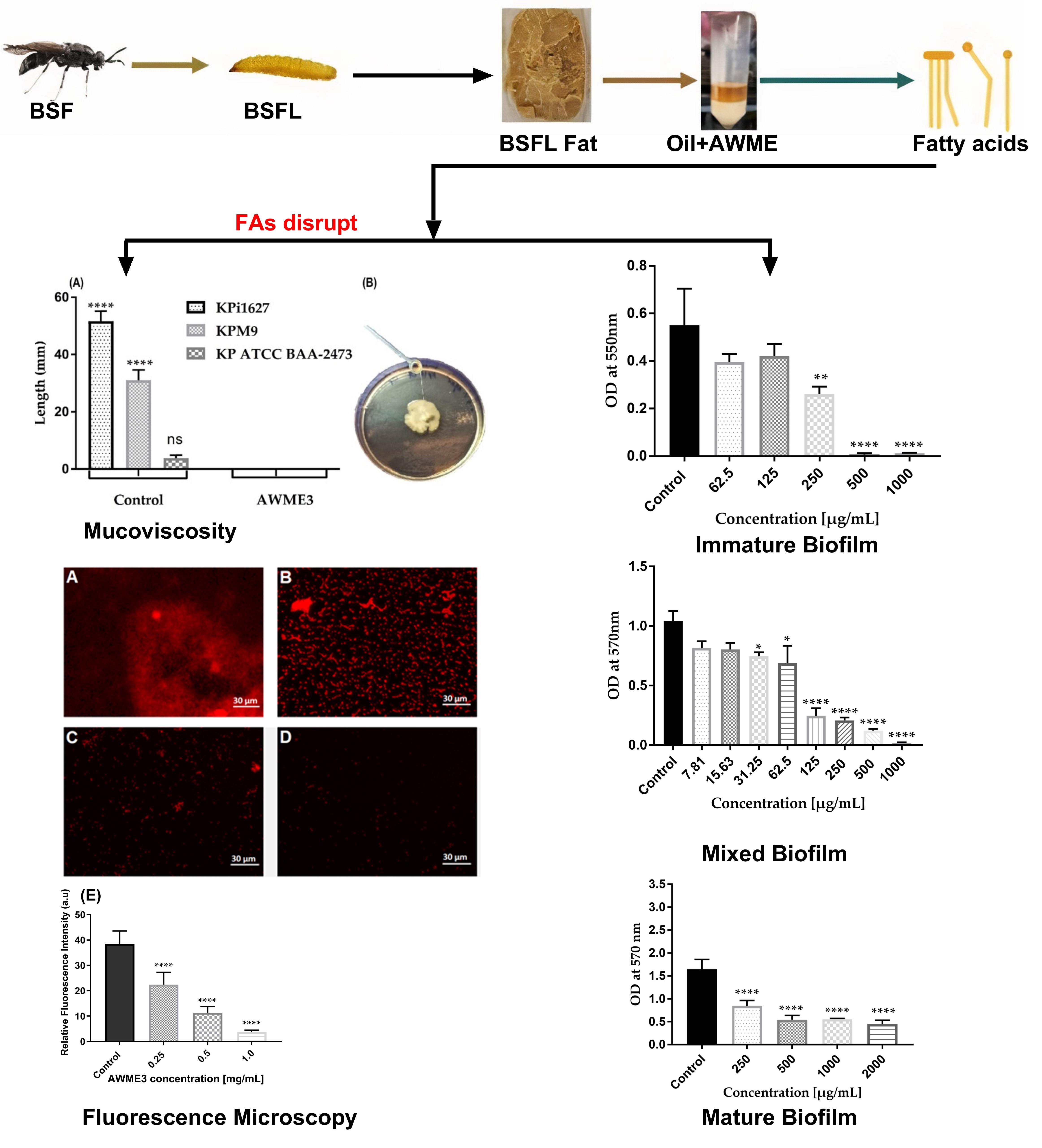
Fatty acids from Hermetia illucens larvae fat inhibit biofilms and virulence factors of hypervirulent K. pneumoniae (hvKp)
Background
The global emergence of antimicrobial resistance (AMR), generated by the misuse and overuse of antibiotics, has become a critical challenge in clinical medicine. According to the World Health Organization (WHO), AMR is one of the top threats to public health and development worldwide. Multi-drug resistant (MDR) and carbapenem-resistant pathogens, especially Klebsiella pneumoniae, lead to serious hospital infections and high mortality rates. AMR-related deaths have been estimated at 1.27 million worldwide in 2019 [1–4].
Conventional antibiotic therapies often fail against biofilm-associated infections due to the intrinsic resistance of biofilms, where bacteria are encased in a self-produced extracellular matrix that protects them from antimicrobial agents and immune clearance [5]. Within biofilms, bacterial cells display altered phenotypes and metabolic states that contribute to persistent infection and therapeutic failure. In particular, hypervirulent K. pneumoniae (hvKp) strains exhibit enhanced biofilm-forming ability and virulence due to the presence of specific plasmids, capsular polysaccharides, siderophores, and fimbriae [6].
In recent years, anti-virulence strategies have gained attention as promising alternatives to conventional antibiotics. These approaches aim to attenuate pathogenicity by targeting factors like adhesion, mucoviscosity, motility, and biofilm formation without exerting selective pressure that promotes resistance. Notably, natural antimicrobial lipids, in particular insect-derived fatty acids, have demonstrated potential in modulation such bacterial behaviors [7].
The larvae of Hermetia illucens (HI) are a sustainable source of bioactive lipids and fatty acids, capable of biosynthesizing antimicrobial compounds. Previous studies from our group have shown that HI-derived fatty acid fractions exhibit bactericidal activity against MDR pathogens, including K. pneumoniae, Aeromonas, and Pseudomonas species [8–10]. In particular, acidic water–methanol extract 3 (AWME3) demonstrated potent activity at low doses against MDR and XDR strains.
This protocol outlines a step-by-step method for extracting and analyzing the anti-biofilm and anti-virulence properties of AWME3 on three K. pneumoniae strains: KPM9 (mucoviscous), KPi1627 (hyper-mucoviscous), and K. pneumoniae ATCC BAA-2473 (non-mucoid, carbapenem-resistant). Additionally, we outline the methodology to assess membrane permeability changes, Lewis’s acid–base surface properties, and ultrastructural alterations induced by AWME3, which provide mechanistic insight into its sub-MIC (minimum inhibitory concentration) effects on bacterial virulence factors.
Materials and reagents
Biological materials
1. Bacterial strain name: Environmental isolate K. pneumoniae KPM9 and clinical isolate K. pneumoniae KPi1627 strains were obtained from the State Collection of Pathogenic Microorganisms and Cell Cultures (SCPM, Obolensk, Russia). K. pneumoniae ATCC BAA-2473 laboratory strain was purchased from ATCC (American Type Culture Collection, United States).
Reagents
1. Hermetia Illucens (HI) larvae fat (provided by the company NordTechSad, LLC., Arkhangelsk, Russia)
2. Methanol (Sigma-Aldrich, catalog number: 67-56-1)
3. Acetic acid (HPLC grade) (Thermo Fisher Scientific, catalog number: 984303)
4. Ethanol (HPLC grade) (Thermo Fisher Scientific, catalog number: 444160050)
5. Hexane (HPLC grade) (Thermo Fisher Scientific, catalog number: H/0406/17)
6. Chloroform (HPLC grade) (Thermo Fisher Scientific, catalog number: 022920.K2)
7. Ethyl acetate (HPLC grade) (Thermo Fisher Scientific, catalog number: PZP3300000EPDM55M)
8. Toluene (HPLC grade) (Thermo Fisher Scientific, catalog number: 042356.KV)
9. Hydrochloric acid (37%) (Sigma-Aldrich, CAS number: 7647-01-0)
10. Crystal violet (Sigma-Aldrich, CAS number: 548-62-9)
11. Propidium iodide (Sigma-Aldrich, CAS number: 25535-16-4)
12. Ethidium bromide (EtBr) (Sigma-Aldrich, CAS number: 1239-45-8)
13. Glutaraldehyde (Sigma-Aldrich, CAS number: 111-30-8)
14. Phosphate buffer saline (PBS) (Sigma-Aldrich, catalog number: D5773)
15. Luria Bertani (LB) agar (Sigma-Aldrich, catalog number: L3272)
16. LB broth (Sigma-Aldrich, catalog number: 28713)
17. Mueller Hinton agar (Sigma-Aldrich, catalog number: 70191)
18. MH broth (Sigma-Aldrich, catalog number: 70192)
19. Tryptone soy agar (Oxoid, catalog number: CM0131B)
20. Peptone (Sigma-Aldrich, CAS number: 100209-45-8)
21. Tryptone (Sigma-Aldrich, CAS number: 91079-40-2)
22. NaCl (Sigma-Aldrich, catalog number: 7647-14-5)
23. Yeast extract (Difco, catalog number: 210929)
24. Doxycycline (Thermo Fisher Scientific, catalog number: J60422.06)
25. Glucose (Sigma-Aldrich, catalog number: 492-62-6)
26. Agar (Sigma-Aldrich, catalog number: 9002-18-0)
27. Glycerol (≥99.5%, molecular biology grade) (Sigma-Aldrich, CAS number: 56-81-5)
Notes:
1. Ethidium bromide (EtBr) is a mutagenic agent and must be handled in a designated fume hood while wearing gloves, a lab coat, and protective eyewear. All EtBr-containing waste should be collected separately and disposed of following institutional hazardous waste protocols.
2. Glutaraldehyde is toxic and a potential sensitizer. Handling should be performed in a fume hood with nitrile gloves and safety goggles.
3. Chloroform is volatile, toxic, and potentially carcinogenic; it should only be used in a well-ventilated chemical fume hood with appropriate PPE, and waste should be collected in approved solvent containers.
Solutions
1. AWME3 extraction buffer (see Recipes)
2. 1 mM propidium iodide (PI) solution (see Recipes)
3. 0.1%–2% crystal violet (CV) solution (see Recipes)
4. Swarming agar (see Recipes)
5. Swimming agar (see Recipes)
6. Twitching agar (TSA) (see Recipes)
Recipes
1. AWME3 extraction buffer
AWME3 extraction buffer [Milli-Q water:methanol:HCl at 90:9:1 (v/v/v)] is prepared as follows (100 mL total):
a. Add 90 mL of Milli-Q water to a clean glass bottle.
b. Add 9 mL of methanol.
c. Carefully add 1 mL of concentrated HCl.
Note: Add acid to water, not the reverse.
d. Mix thoroughly by gentle inversion.
e. Store at 4 °C. Prepare fresh when possible.
2. 1 mM propidium iodide (PI) solution
a. Weigh 0.67 mg of propidium iodide.
b. Dissolve in 1 mL of sterile distilled water.
c. Mix until fully dissolved.
d. Filter-sterilize using a 0.22 μm syringe filter.
e. Store at 4°C, protected from light.
Note: For long-term storage, aliquot and keep at -20 °C.
3. 0.1%–2% crystal violet (CV) solution
a. Add 1 g of crystal violet powder to a clean container.
b. Add 100 mL of methanol.
c. Stir until completely dissolved.
d. Filter through a Whatman No. 1 filter paper to remove particulate matter.
e. Store at room temperature, protected from light.
4. Swarming agar
1% glucose, 0.5% peptone, 0.2% yeast extract, 0.5% agar.
5. Swimming agar
1% tryptone, 0.5% NaCl, 0.3% agar.
6. Twitching agar (TSA agar)
1.5% enzymatic digests of casein, 0.5% soybean meal, 0.5% NaCl, and 1% agar.
Laboratory supplies
1. Tissue culture 96-well microplate (TPP, catalog number: 92696)
2. 96-well black clear flat-bottom plates (Lifesciences, catalog number: 3603)
3. Petri dishes (90 mm) (Pertin, catalog number: 4BN-1-V-14Х9ОPS)
4. Cover glass (Thermo Fisher Scientific, catalog number: 174934)
5. Six-well plate (TPP, catalog number: 92406)
6. Sterile 15 mL centrifuge tube with screw cap (BRAND, GMBH, catalog number: BRAND 114818)
7. Eppendorf tubes 2 mL (Sigma-Aldrich, catalog number: 41121703)
8. 0.22 mm syringe filter (Sigma-Aldrich, CAS number: SKU GVHP02500)
9. Light-protected microtube (foil-wrapped) (AHN Biotechnology, GmbH, catalog number: 5100500C)
Equipment
1. CLARIOstar® Plus multimodal plate reader (BMG Labtech, catalog number: 430-0213)
2. Vortex V-1 (BIOSAN/Latvia, catalog number: 01020317112371)
3. Fluorescent microscope (Life Technologies, catalog number: A1414-178C-011)
4. Scanning electron microscope (TESCAN, catalog number: 119-0261)
5. Orbital shaker Mixmate (Eppendorf, catalog number: 5353DN816980)
6. ULTRA TURRAX-25 homogenizer (IKA, catalog number: 03390348)
7. Centrifuge 5804 (Eppendorf, catalog number: 15804DM763688)
8. Concentrator plus (Eppendorf, catalog number: 5305C1521508)
9. GC-MS-QP2010 ultra mass spectrometer (Shimadzu, catalog number: 020524970125)
10. PAL 5000 autosampler (Gerstel, catalog number: 229643)
11. Capillary column DB-5ms (Restek, catalog number: 12620)
12. Light microscope (Life Technologies, (Nikon, model: ECLIPSE TS 100, catalog number: A1414-178C-011)
13. Elma ultrasonic cleaner (Elma Schmidbauer GmbH, model: S 60H, catalog number: 100 2238)
14. Vitek-2 Compact instrument with a VITEK® 2 Gram-negative (GN) ID card (BioMérieux, SKU number 21341)
15. MALDI-TOF Biotyper (Bruker Daltonics)
Software and datasets
1. Fiji ImageJ software (National Institutes of Health, Bethesda, USA)
2. NIST mass spectra database (NIST 08, MS v.2., MD 20899, 2008)
3. GraphPad Prism 7 (GraphPad Software Inc., San Diego, CA, United States)
Procedure
文章信息
稿件历史记录
提交日期: Sep 20, 2025
接收日期: Jan 16, 2026
在线发布日期: Feb 26, 2026
出版日期: Mar 5, 2026
版权信息
© 2026 The Author(s); This is an open access article under the CC BY-NC license (https://creativecommons.org/licenses/by-nc/4.0/).
如何引用
Mohamed, H., Marusich, E. and Leonov, S. (2026). Framework for Analyzing the Anti-biofilm and Anti-virulence Activities of Fatty Acids from Hermetia illucens Larvae Targeting Multidrug-Resistant Klebsiella pneumoniae. Bio-protocol 16(5): e5629. DOI: 10.21769/BioProtoc.5629.
分类
微生物学 > 微生物生物膜 > 对抗菌剂的反应
生物科学 > 生物技术 > 微生物技术
您对这篇实验方法有问题吗?
在此处发布您的问题,我们将邀请本文作者来回答。同时,我们会将您的问题发布到Bio-protocol Exchange,以便寻求社区成员的帮助。
Share
Bluesky
X
Copy link


