发布: 2014年01月20日第4卷第2期 DOI: 10.21769/BioProtoc.1027 浏览次数: 23423
Abstract
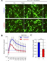
Intracellular pH (pHi) is an important physiological determinant of enzyme activity and cellular function (Kurkdjian and Guern, 1989). All proteins depend on a tightly regulated pH to maintain their structure and function. Protonation–deprotonation events can dictate the charge of biological surfaces and are integral steps in many metabolic reactions (Casey et al., 2010). Moreover, the proton gradient across the mitochondrial membrane is used to generate cellular energy and support other mitochondrial processes. As a result, cells have developed multiple mechanisms to maintain a narrow range of pHi in response to extra- and intracellular fluctuations in pH (Orij et al., 2012). Here, we describe a protocol for pHi measurement in live cells that uses fluorescent microscopy and the pH sensitive dye 2’,7’-Bis-(2-Carboxyethyl)-5-(and-6-)-Carboxyfluorescein Acetoxymethyl Ester (BCECF-AM). This method was recently used to determine the effects of intracellular pH changes on global histone acetylation levels (McBrian et al., 2013).
Materials and Reagents
Equipment
Software
Procedure
文章信息
版权信息
© 2014 The Authors; exclusive licensee Bio-protocol LLC.
如何引用
Behbahan, I. S., McBrian, M. A. and Kurdistani, S. K. (2014). A Protocol for Measurement of Intracellular pH. Bio-protocol 4(2): e1027. DOI: 10.21769/BioProtoc.1027.
分类
生物化学 > 其它化合物 > 离子
细胞生物学 > 基于细胞的分析方法 > 离子分析
您对这篇实验方法有问题吗?
在此处发布您的问题,我们将邀请本文作者来回答。同时,我们会将您的问题发布到Bio-protocol Exchange,以便寻求社区成员的帮助。
Share
Bluesky
X
Copy link




